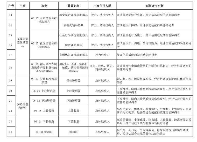
为促进残疾人辅助器具保障制度建设,推动残疾人辅助器具行业发展和科学管理,加强对残疾人辅助器具产品和服务规范化引导,不断满足残疾人多样化、个性化、专业化的辅助器具服务需求,中国残疾人康复协会康复工程与辅助技术专业委员会和中国残疾人辅助器具中心共同组织专家,广泛征求意见、多次研讨,参照国家标准GB/T 16432 -2016/ISO 9999:2011和《世界卫生组织重点辅助器具清单》,并结合各地残疾人辅助器具服务实际,组织编写《残疾人基本辅助器具指导目录(2020版)》(详见附件)。现予以发布,供相关单位参考
。
附件
:
《残疾人基本辅助器具指导目录(2020版)》